Skip to Main Content
EMERGENCY ALERT
Cold Weather Advisory
Read On...
Government
Services
Community
How Do I ... ?
Search
Frequently Asked Questions for Parents/Guardians
Juvenile Court/Juvenile Probation Forms
Additional Pennsylvania Juvenile Justice Resources
Balanced and Restorative Justice
Juvenile Court Process
Juvenile Justice Definitions
Outcomes
Services
Community Service
Evaluation and Assessment
Probation Supervision
Restitution Fund
Mentor Fishing Program
Victim Awareness Curriculum
Youth Aid Panel
Staff
Home
Government
Criminal Justice
Juvenile Probation
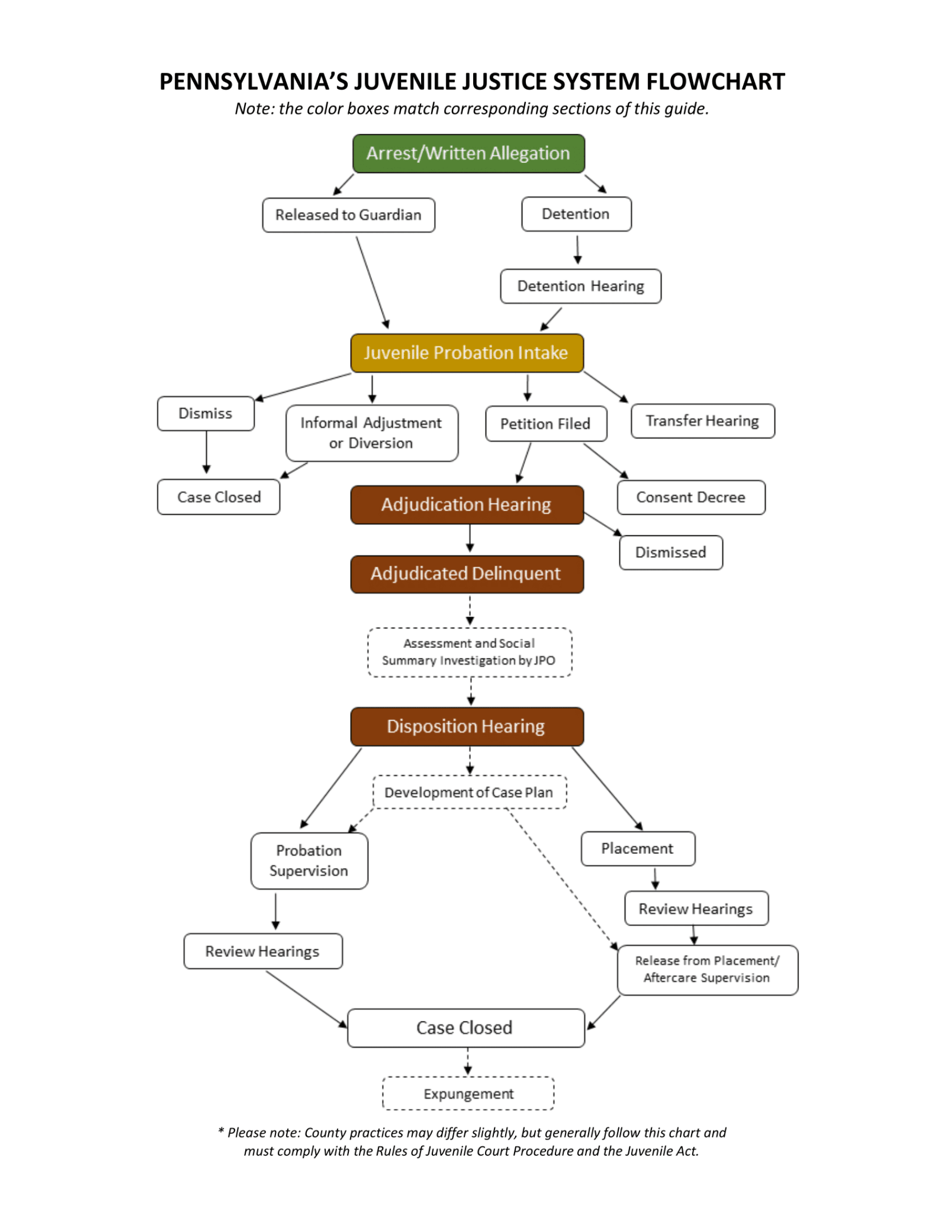
Juvenile Court Process
Juvenile Court Process
Printable PDF of Juvenile Justice System Flowchart
Government Websites by
CivicPlus®
Loading
Loading
Arrow Left
Arrow Right
[]
Slideshow Left Arrow
Slideshow Right Arrow